党和国家对一体推进教育、科技、人才发展和基础教育扩优提质作出的战略擘画,进一步明确了中小学教育在创新人才培养中的基础地位。从人才成长规律来看,基础教育阶段是个体创新素质形成的重要阶段,学生好奇心的激发、思维品质的塑造和实践能力的培育均在此阶段奠基。没有中小学教育对创新潜质的呵护与培育,高层次创新人才成长便无从谈起。而激活中小学教育创新活力的关键在于让教师真正拥有教育科研的自觉。“勤学笃行、求是创新
【摘 要】中小学课题研究是推动教育教学改革的重要途径。本文基于实践视角,从人员、路径、活动、资料四大要素切入,系统探讨如何夯实课题研究过程。通过组建专业团队、制订科学方案、组织多元活动、规范资料管理,可有效提升课题研究的实效性与可持续性。文章结合具体案例与工具,为中小学教师提供实操参考。 【关键词】中小学课题研究 团队建设 实施方案 研究活动 资料管理 曾有人戏言中小学教师做课题研究有三个特点
【摘 要】中小学教师科研焦虑具体表现为:立项阶段的选题空泛与方法割裂、过程中的时间碎片化与数据收集困难、成果端的发表压力与转化阻滞;外部制度压力、内部能力失调、环境支持缺失三重结构性矛盾是造成焦虑的主要原因;基于“控制—价值”理论纾解策略,须重构“低威胁—高价值”科研生态,从个体、学校、制度、区域层面分别推进效能感重塑、生态构建、机制优化、网络完善。 【关键词】科研焦虑 “控制—价值”理论 纾解
【摘 要】精准学习是学习者以个人发展区的学习内容为切入点,习得知识并实现知识系统化的一种学习模式,是个性化学习模式的切入点。它具有目标分层化、内容个性化、问题导向化、过程动态化和应用普适化的特征。精准学习作为一种学习理念与模式,有着深厚的理论根基,如最近发展区理论、认知负荷理论、个性化学习理论、问题驱动理论和差异化理论;筛选错题、主动解疑、巩固练习和建构体系则是精准学习的具体操作流程。 【关键词
编者按: 教师开展教育科学研究,是指教师基于真实教育场景,运用科学方法探究教学问题、改进教育实践。在教育高质量发展与育人模式深度变革的时代背景下,中小学教师开展教育科学研究不仅是提升专业能力的必由之路,更是深化课程改革、破解实践难题、促进学生全面发展的必然选择。本期,我们从中小学教师教育科研的认知升维、能力提升、实践落地,以及人工智能带来的新变化等角度展开探讨,从而激发教师的教育科研主体意识、促
【摘 要】科研素养由科研知识、科研意识、科研能力与科研道德四个维度构成协同支撑的成长结构。本文提出构建教研科研融合的知识体系、搭建问题驱动场景、组建科研共同体、筑牢道德保障机制等教师科研素养提升路径,并以实例阐述科研素养在日常教学中的落地转化策略:将科研意识融入教学观察、科研知识转化为教学设计、科研能力赋能教学反思,以此实现将科研融入教师的日常教育生活,推动教师向研究型转变,助力教育高质量发展。
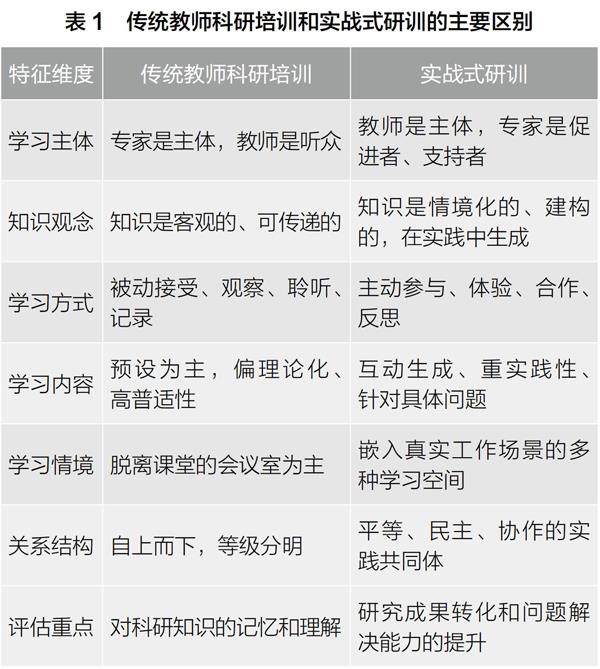
【摘 要】教育科研是提升教师专业水平的重要途径。加强中小学科研骨干教师队伍建设,能够起到以点带面、辐射引领的作用,进而形成协同共进的科研文化,促进教师的专业发展和区域教育的可持续发展。传统的科研骨干教师培训存在理念偏差、过程虚化、成效弱化等困境,实战式研训具有立足“真情境”、强调“深卷入”、聚焦“强转化”的特征,能有效激发教师参与科研的内生动力。区域实战式研训围绕树立参与式学习的培训理念、设置实践
【摘 要】人工智能正深度介入中小学教师教育科研各环节,在提升效率的同时也带来主体性消解、实践性虚化、学术性失守等风险。本文提出构建“人类主导—AI增强”的教育科学研究新范式,强调教师应坚守科研自觉,以人文精神锚定技术方向,重构“人类主导—AI增强”的标准,营造以人为本的科研新生态,实现教育科研的本质回归与价值守护。 【关键词】人工智能 教育科研 研究范式 科研自觉 近期在审阅2025年度课题申
【摘 要】本文聚焦“数智赋能教师教育科研模式创新”这一核心议题,探索一种旨在培育教师科研自觉的“教学研双循环”模式。该模式以国家中小学智慧教育平台为数字基座,通过“内循环”(备—教—评—思)精耕课堂实践与“外循环”(规划—团队—设计—支持—提炼)提供系统保障的联动机制,驱动教师从“经验式反思”向“循证式研究”转型。 【关键词】教师教育科研 科研自觉 数智赋能 双循环模式 边疆教育 行动研究 教
【摘 要】本文阐述了中小学教师开展小课题研究的路径与方法,强调从真实教学问题出发,通过精准选题、组建团队、主持人引领、深度研讨和校本创新完成立项;在实施中扎根课堂,实现教科研一体化;结题时系统提炼成果,并在结题后持续深化、推广转化,最终推动教师从“教书匠”成长为“研究者”。 【关键词】中小学教师 教育科研 小课题 行动研究 源于课堂、扎根实践、以解决自身教学实际问题为导向的小课题研究,是中小学
“杨老师,语文课好没意思哦!” 2008年秋天,成都市高新区芳草小学语文教师杨丽收到了一封特殊的“联名信”。几位学生直白地表达了对语文课的感受:“明明一读就懂的课文,老师却要讲上两三节课,一个词语、一个句子地挖来挖去。” “语文作业就是抄抄写写、读读背背,真是乏味!” 这封信如一根针,深深刺痛了这位曾被评为市教坛新秀的教师。自以为教材解读能力强、教学设计精巧的她,第一次意识到“学生不应来‘忍
【摘 要】 教学主张是教学理念和教学实践的“共生体”,理念内涵的构建是教学主张提出的重要环节。本文通过厘清“活慧生物”意蕴和“活慧生物”教学理念内涵、确立“活慧”之教的原则和“活慧”之学的效能、根植“活”“慧”的源意和明晰“活慧”育人之道等步骤,提出并构建了中学“活慧生物”教学的理念框架。 【关键词】“活慧生物”教学 理念内涵 “活慧”之教 “活慧”之学 受陈鹤琴的“活教育”思想、陶行知的生活
中学“活慧生物”教学打造活慧课堂,指向生命的“活慧”成长。在策略上,“活慧生物”教学是扎根真实生活的教学;在过程上,“活慧生物”教学是注重学科活动的教学;在思维上,“活慧生物”教学是突出活跃思维的教学;在方法上,“活慧生物”教学是讲究灵活多样的教学;在效果上,“活慧生物”教学是追求、激发活力的教学。经过实践探索和提炼,我们形成了“活慧生物”教学的课堂范式(见图1),即以生活创设情境,以情境引发问题
2021年,李文送老师入选第三批初中理科省级名教师培养对象;2024年,文送老师又通过竞选成为省级名师工作室主持人,我有幸成为其工作室的理论导师,所以有机会见证他精彩的专业成长之路。 一、其人:杏坛的思想者和教学的探究者 文送老师勤奋好学、乐于钻研、善于思考,将教学实践系统提炼为学术成果,其文章文理兼赡,见解独到,广受好评。在导师和同事眼中,文送是名副其实的“杏坛思想者”,他总能从一线教学中捕
【摘 要】抒情类文本是高中语文教材的重要组成部分,高中语文抒情类文本阅读教学是增进学生具身认知体验、提升学生文本解读能力、发展学生审美鉴赏素养的重要依托。本文以《再别康桥》教学为例,从割裂审美、背离文本、疏漏情感等教学误区分析入手,探究指向审美鉴赏的抒情类文本阅读教学审美型学习主题建构原则、沉浸式学习氛围营造策略、进阶式学习任务设计路径。 【关键词】审美鉴赏 抒情类文本 审美型主题 沉浸式氛围
【摘 要】小学数学课堂中,部分教师对《义务教育数学课程标准(2022年版)》有关理念的理解和把握不够深入,导致在真实情境创设、教材研读、任务设计、核心素养培育等方面出现一些认知偏差,直接影响教学实效。本文结合有关案例展开分析与思考,旨在进一步促进教学方式变革,更好地发挥相关课程理念的育人价值。 【关键词】真实情境 教材研读 任务设计 核心素养 教学偏差 《义务教育数学课程标准(2022年版)》
【摘 要】角色代入教学是通过扮演不同角色营造历史情境,以问题驱动历史素材的深度加工,以史实为依据进行沉浸表达,加深对历史事实的理解;通过自我反思、双向反思激发历史认知的批判建构,用全面的观点去看待历史,在代入历史与跳出历史中客观辩证地审视历史;通过关联融合,引导学生深切体悟历史的价值。 【关键词】角色代入 初中历史 深度理解 历史离现代生活较为久远,又无法复原,要让刚接触历史的初中生理解历史事
【摘 要】《义务教育课程方案(2022年版)》明确提出要开展跨学科主题学习活动,以强化课程综合育人和实践育人。为解决之前相关研究中出现的“拼盘式”“去学科”问题,本文通过概念界定的方式明确了跨学科主题学习课堂教学的理想形态,从各学科关系的角度明确了跨学科主题学习课堂教学的三种样态—并列式、主辅式和融入式,同时进行了相应的特征描述和案例说明。 【关键词】跨学科主题学习 课堂教学 并列式 主辅式 融
【摘 要】项目式学习作为一种以学生为中心、以解决真实问题为驱动的综合性教学方式,正成为推动小学数学教学从知识传授转向素养培育的重要途径。本文立足小学数学教学实践,探讨如何以真实生活情境为基石,系统设计与实施小学数学项目式学习,即锚定生活情境,设计驱动性项目主题;规划实践路径,构建生活化探究任务链;融入多元场域,拓展数学应用的生活维度;注重成果迁移,培养学生解决真实问题的能力。 【关键词】小学数学
【摘 要】本研究基于上海市浦东新区中小幼教师应用生成式AI创建多模态教学资源的调研,分析了区域中小幼教师多模态教学资源创建的现状,在此基础上,提出了区域中小幼教师多模态教学资源人机共创能力提升路径,即资源创建AI工具甄选、分层分类培训体系构建、资源创建指南与案例开发、智能素养提升计划实施,并阐述了上海市浦东新区的初步实践,以期为数智时代区域中小幼教师多模态教学资源人机共创能力提升提供可操作的实践框
【摘 要】反思性研修是提升教师专业能力、提高教育教学质量的重要途径。本文以浙江省杭州市文澜小学的实践为例,通过自研内省—互研深省—共研通省的“三研三省”协同反思进阶,以工具支持—问题导向—专业引领为策略支持,形成教师个体、互助协同组、核心工作坊联动研修,帮助教师系统性地将教学经验转化为专业发展动能,从而提高教师的教学反思力。 【关键词】小学教师 三研三省 反思性研修 教学反思力 教育部印发的《
【摘 要】“读书俱乐部”学习共同体通过自愿参与的组织架构、“阅读—对话—实践”的循环机制及“全员专题论坛—小组深度研讨—视频工作坊”三位一体的活动体系,形成了校本研修新样态。实践表明,“读书俱乐部”学习共同体有效促进了教师专业发展和学校研修生态的形成,同时打破了教师的学科壁垒,形成了特色教研品牌。 【关键词】“读书俱乐部”学习共同体 校本研修 理论学习 学习共同体 当前,校本研修普遍采用“目标
【摘 要】教育叙事研究以质的研究为取向,强调关注教育教学生活世界,以教师擅长的方式来思考和阐释教育现象,在课堂研究中具有较高的适切性。一线教师开展课堂叙事研究,不仅可以促进教学理论与实践的融合,改善课堂教学实践,提高课堂教学质量,还能促进自身成长。教师要做好课堂叙事研究,需要选择有教育意义的故事,采用开放的研究设计,按照一定的叙事逻辑与结构,运用灵动的语言叙事,并阐释故事蕴含的教育意义。 【关键
【摘 要】幼儿教师的家园共育能力是幼儿园高质量开展家园共育工作的必备条件,直接影响家园之间的关系以及合作水平。以幼儿园家园共育任务为驱动,构建教师家园共育能力的架构和提升点,驱动幼儿园设计有针对性的支持策略和激励制度,进而激发教师提升家园共育能力的内外驱动力,促进家园共育工作可持续发展。 【关键词】家园共育能力 幼儿教师 任务驱动 一、问题的提出 家园共育是幼儿园教育的重要组成部分,是世界各
【摘 要】培育“小主人”园本实践,聚焦幼儿道德力、生活力、学习力三大核心能力,构建“文明小公民”“生活小达人”“游戏小能手”三维角色实践体系,通过公约赋能、角色赋能、游戏赋能,增强幼儿的参与感、责任感和对自我成长的追求等主体意识,提升幼儿主动学习与探究的实践能力,最终成长为适应终身发展与社会需求的“小主人”。 【关键词】核心能力 园本课程 小主人 幼儿核心能力是指3~6岁幼儿应具备的核心知识、
【摘 要】在自主游戏中,教师积极践行最大程度地放手、最低程度地介入。针对自主游戏中教师轻视游戏热点、忽视游戏难点、漠视游戏要点的三大现状,基于OAP循环圈理论方法,引领教师以儿童为本位,打开与幼儿的真实对话,充分发挥自主游戏的功能,促进幼儿在游戏中的自主学习与发展。 【关键词】幼儿游戏 OAP循环圈 自主游戏能力 自主游戏,即幼儿自己主动选择、开展、交流的游戏活动,体现着幼儿的童真和童趣。幼儿
【摘 要】数学史是数学文化的有机组成部分。本文在分析数学史融入小学数学教学的意义、方式与原则的基础上,进一步探讨了通过教学目标的定位、教学内容的重构、教学情境的创设、教学评价的拓展,构建数学史融入小学数学教学的实践策略,以期为推动数学教育实现知识传承、思维发展与文化浸润提供可行路径。 【关键词】数学史 小学数学 教学策略 数学文化 数学史是记录数学概念、思想、方法产生与发展过程的重要载体。将其
【摘 要】在教育数智化转型与高质量发展双轮驱动下,教师正成为蕴含重要潜能的新质生产力。以深圳彩田幼儿园“新质教师”二十年探索为样本,探讨新质生产力赋能幼儿教师高质量成长的内在机制与实现途径。新质生产力通过技术赋能、机制重构与文化共生,推动教师成长实现从“经验生产”到“智慧生产”、从“组织供给”到“生态共生”、从“单一能力”到“复合素养”的范式跃迁。其核心价值体现在以新质教师引领教育现代化、以技术赋
【摘 要】 本文针对小学数学知识割裂、浅表化问题,构建了“微视角”与“大视野”协同的PBL框架。“微视角”通过精准诊断实施差异干预;“大视野”强化学科统整与素养导向,设计分层任务链,引导学生在真实情境中从经验描述走向符号抽象,促进学生知识结构化与核心素养的融合发展。 【关键词】小学数学 项目化学习 核心素养 《义务教育数学课程标准(2022年版)》要求数学教育从知识传授向素养培育转型[1]。然
【摘 要】小组合作学习作为一种以学生为主体、以协作为核心的教学方式,为初中体育教学改革提供了有效路径。本文旨在探讨小组合作学习在初中体育教学中的应用,从科学分组、教师引导、环境构建三个维度展开论述,以期为提升体育课堂教学质量、促进学生全面发展提供实践参考。 【关键词】小组合作学习 初中体育教学 合作能力 教学策略 《义务教育体育与健康课程标准(2022年版)》提出,倡导将教师的动作示范、重点讲
【摘 要】智能时代,信息技术与课堂教学深度融合是教育教学改革的必然趋势。本文构建了高中语文智慧课堂教学策略,即进行学情分析,精准定位学习起点;根据历史学习数据,开展分层教学;基于综合评价,建立完整学习档案,从而推动“教—学—评”一致性,助力新时代高中语文育人方式的变革。 【关键词】深度学习 高中语文 智慧课堂 “教—学—评”一致性 随着数字化时代的来临,单调标准化、统一程式化、纯粹应试化的传统
1946年,班上来了一位年轻的语文老师,略带苏北口音,他就是李成蹊老师。当时抗日战争胜利不久,学校被日军炸成破墙残壁,什么仪器设备都没有,也没有什么图书,更没有教科书。李老师却给我们带来了中华文化的知识宝库。语文课主要学《古文观止》中的选文。文言文没有标点符号,李老师教我们先断句,也就是在文章该有逗号或句号的地方画一个圈,然后讲解课文。李老师不是简单地解释字词句章的内容,而是精讲作品的背景、文章内
格特·比斯塔作为教育哲学领域的知名学者,出版的《教育的美丽风险》一书,打破了教育的传统叙事,提出了“教育之弱”这一具有深刻洞察力的教育概念,为我们重新理解教育以及教育过程之中蕴含的不确定性提供了一条新的思想路径。同时,更对教师的专业角色提出了超越工具性的智慧要求。本文围绕“教育之弱”的内涵、带来的双重风险,以及教师智慧如何将风险转化为“美丽”的教育可能展开探讨,最终回归教师作为“有智慧的教育者”的
愤怒是未驯服的春雨,我们要修的,是接住它的瓦瓮。 ——题记 春雷惊蛰处,万物始修行 《月令七十二候集解》记载:“万物出乎震,震为雷,故曰惊蛰。”惊蛰时分,春雷乍起,以磅礴之力让蛰伏的生命在震动中舒展筋骨。人的情绪亦如这天地气象,唯有经过惊雷般的觉醒,方能开启真正的修行。站上三尺讲台方知教书育人的难处,一路走来,我最大的感触是:教师的敌人是情绪。对于天生急脾气的我来说,从教之路亦是我的情绪修行