《中国教育技术装备》(旬刊、邮发代号:82-975)是由教育部主管、中国教育装备行业协会主办、《中国教育技术装备》杂志社出版的中国教育技术装备领域内的专业权威期刊。《中国教育技术装备》期刊已被《中国核心期刊(遴选)数据库》、《中国学术期刊综合评价数据库(CAJCED)》、《CNKI中国期刊全文数据库(CJFD)》等收录。目前,《中国教育技术装备》已永久入藏国家总书库,并被美、英、加拿大等海外多家图书馆订阅和收藏。
摘要:科学素养的构成要素中,逻辑思维能力与科学实验能力占据着举足轻重的地位。在我国新时代的科学教育领域,提升中小学生的科学素养已成为一项核心任务。对于中小学科学教育而言,培养学生的逻辑思维能力是至关重要的,因为它是科学素养的基石。尽管传统观念将开设逻辑学课程尤其是形式逻辑课程视为培养学生逻辑思维的唯一途径,但在中小学科学教育实践中,学生逻辑知识的习得和逻辑思维能力的提升完全可以通过多元化的方式来实现。采用模仿科学家逻辑思维过程的教学策略,可以更有效地实现科学教育的最终目标。从科学本体出发,科学的存在形态为思维形态决定了科学教育的归宿——增强学生的科学理性思维能力,即逻辑思维能力。因此,打破传统观念的束缚,积极探索多样化的教学方法和途径,对全面提升中小学生的科学素养具有重要意义。
摘要:免费优质数字资源为处境不利初中生学业逆袭带来转机。但初中生在人工智能环境下,可能会因不合理使用数字资源导致学习效果甚微。使用自我意识量表、元认知量表和校外ICT使用量表,对396名处境不利初中生进行调查,探讨初中生自我意识与在线学习的内在逻辑关系。研究发现,自我意识显著正向预测校外ICT使用;元认知在自我意识和校外ICT使用之间起部分中介作用;教师指导正向调节中介效应的前半段。
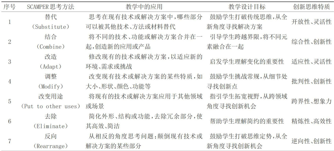
摘要:人工智能时代,对创新思维人才的需求推动了教育变革。SCAMPER是一种创新思维工具,构建并应用基于SCAMPER的人工智能课程创新思维教学模式,通过阐述其背景与意义,强调其在培养创新人才方面的重要作用,深入剖析SCAMPER的替代、结合、改造、调整、改变用途、去除、反向七种方法的内涵与作用,将SCAMPER贯穿课程目标设定、内容组织、教学方法选择、评价体系构建等教学环节,以促进学生创新思维的形成与发展,并以“智能垃圾桶”项目为例详细展示该教学模式的应用过程。结果表明,该教学模式在人工智能课程教学中具有显著的可行性与有效性,为人工智能教育领域创新思维教学提供了新的思路与实践范例,有利于推动教育工作者进一步探索和完善相关教学策略,培养创新型人工智能人才。
摘要:京师同文馆作为中国近代教育的开端,其教育装备与教学活动的相互融合,在晚清教育现代化进程中发挥了至关重要的作用。探讨京师同文馆的教育装备配置、应用与功能及其如何辅助教学内容拓展、课程体系构建和教学方法实践,进而阐明京师同文馆教育装备与教育教学深度融合的实践价值与历史作用。研究发现,京师同文馆通过引入西方科学仪器、建立实验室与博物馆、编译西方教材等方式,不仅打破了传统儒家教育的桎梏,推动了近代科学文化的传播,更培养了中国近代一批具备实践能力的复合型人才,为中国近代教育的转型与现代化奠定了坚实基础。这揭示了教育现代化是思想、课程与物质基础设施(教育装备)同步建设的复杂过程,二者相互促进,缺一不可。
摘要:教育装备已深度嵌入中小学教育教学全过程各环节,成为影响课堂教学成效和学校人才培养质量的重要因素。从问卷调研结果看,目前的初中教育装备配备基本能够满足教学需要,但距离高质量支撑新课程改革、因应教育数字化趋势的要求还有差距,未来需要以落实新课程标准为导向,以新一代信息技术为动能,以“教学管评”一体化为牵引,加快教育装备配备更新,持续提升应用水平。
摘要:探讨技术装备与教育教学的内在联系,重点分析技术装备从工业化产品到教育技术装备的转化过程。通过剖析教育技术装备的本质、核心要素及其对教育结构的解构,提出从产品属性到教育价值的转化路径。指出技术装备的教育化改造需要突破工具属性的局限,通过教育逻辑的深度介入,实现从技术驱动向教育需求驱动的范式转变。提出在决策、研究和实践层面的系统性思考与创新,以确保技术装备能够真正服务于教育教学。
摘要:通过对比分析初中化学新旧教材的差异,展示新教材的特色内容,以期全面理解教材改编背后所蕴含的深意,并据此调整教学策略,确保教学任务能够高质量、高效率地完成,为学生的科学素养和创新能力培养奠定坚实基础。
摘要:针对中小学图书馆读者服务质量问题,引入价值共创理论,将中小学图书馆空间服务的所有参与者分为图书馆主体和客体两个要素,根据中小学图书馆价值共创流程,从鼓励图书馆客体参与图书馆建设,利用现代科学技术建立图书馆主客体的畅通链接等方面,探索满足客体的阅读服务,为更好开展中小学图书馆空间服务提供新思路、新方法。
摘要:国家教育考试是人才选拔的重要方式,事关人民的切身利益和教育公平。如何加强国家教育考试管理,防范、查处招生考试舞弊行为,切实维护招生考试的公平、公正和秩序已成为招考工作的重中之重。国家教育考试标准化考点建设是确保考试安全、维护教育公平、推动社会诚信体系建设的重要举措,而考生身份验证是国家教育考试管理中最基本的要求。就如何优化考生身份验证与管理系统架构和流程进行探讨,以确保国家教育考试工作的顺利开展。
摘要:实景三维地理教学平台是一项在线支持地理教育教学的地理信息技术。以初中地理“大洲和大洋”微课为例,充分运用平台的自带数据和基本功能,探讨基于实景三维地理教学平台制作微课的路径,以期为促进教育数字化发展、丰富数字化教学资源提供参考。
摘要:从学业水平、学习能力、学习风格、学习需求等方面分析中职学生的学情,基于学习者中心理念提出中等职业学校公共英语教材编写要点,即注重情境化设计,将语言教学融入真实生活和通用职业场景;提供分层教学设计,满足不同水平学生需求;注重元认知能力培养,帮助学生实现自主学习能力的有效提升。
摘要:课堂分析一直是校本教研关注的焦点。传统的课堂分析往往以个人感觉和经验为导向,主观意识比较强,缺少证据支撑。人工智能与教育教学的融合成为课堂分析范式转换和校本教研模式创新的契机。基于此,探索“经验式(定性)+实证式(定量)”的课堂分析新范式,构建“明确教研主题一循证设计与实施一课堂分析与诊断一教学改进”四阶段的校本教研新模式,并选取一节课例为研究对象,阐述新模式的应用和实践流程。
摘要:以思维导图在小学数学大单元教学中的应用为背景,探讨思维导图与信息技术结合对提升学生学习能力和优化教学效果的积极作用。介绍思维导图的概念、特点,在数学教学中的应用,与信息技术的结合,分析思维导图在小学数学大单元教学中的具体应用、与教学设计相结合的优势,阐述思维导图对学生学习兴趣、协作与沟通能力、记忆与理解能力、创新思维与问题解决能力的促进作用。有效应用思维导图不仅能够帮助学生更好地理解和掌握数学知识,还能培养他们的综合能力。
摘要:梳理教育数字化概念与国内外实践,概述甘州中学的数字化教育实践。探讨甘州中学通过建设基础设施、引入优质资源、试点智慧教室、培训教师、推行在线学习平台和信息化管理等措施积极开展的数字化教育实践、取得的显著成效,及在实践中存在的硬件不足、软件匮乏、教师数字素养欠缺、学生数字鸿沟、家长支持不足等问题。针对问题提出加强基础设施建设、优化资源、提升教师素养、促进家校社合作等建议,以期为相关学校提供参考。
摘要:通过教学实验,探究故障排除编程任务对小学生计算思维培养的影响。结果表明,故障排除编程任务对促进小学生计算思维发展有显著作用;故障排除编程任务不会造成小学生计算思维发展的性别差异。在教学中,教师应设计结合生活实际且难度不同的任务,并选择适宜的教学方法,营造性别友好的大环境,从而更好地发展学生的计算思维。
摘要:探讨如何在少数民族地区中职信息技术课程中利用AIGC技术设计个性化学习路径,提升学生的信息技术能力。以G省D市某职业学校的学生为研究对象,围绕信息技术课程中的“红色之旅”单元开展对照实验。实验组根据AIGC技术特点和学生个性化学习需求设计并实施教学。通过检测实验组学生的学习行为和效果,分析定制化学习路径的有效性。结果表明,实验组学生的学习效果显著优于对照组,证明AIGC技术支持的个性化学习路径能够有效提升学生的信息技术学习效果和学习积极性。
摘要:用户画像技术在教育领域中正逐渐得以广泛应用。该技术通过采集在线学习用户数据,经预处理与挖掘后形成多种标签体系。基于此标签体系,用非结构化关键词法构建用户画像库,再进行聚类、学习状态诊断分析,实现对学习需求的精准预测。通过采用不同的干预方式对用户实施全过程干预,以激发学生的学习动力,提高其学习能力,从而进一步提升在线学习质量,为在线教育提供更具针对性和有效性的支持与服务。
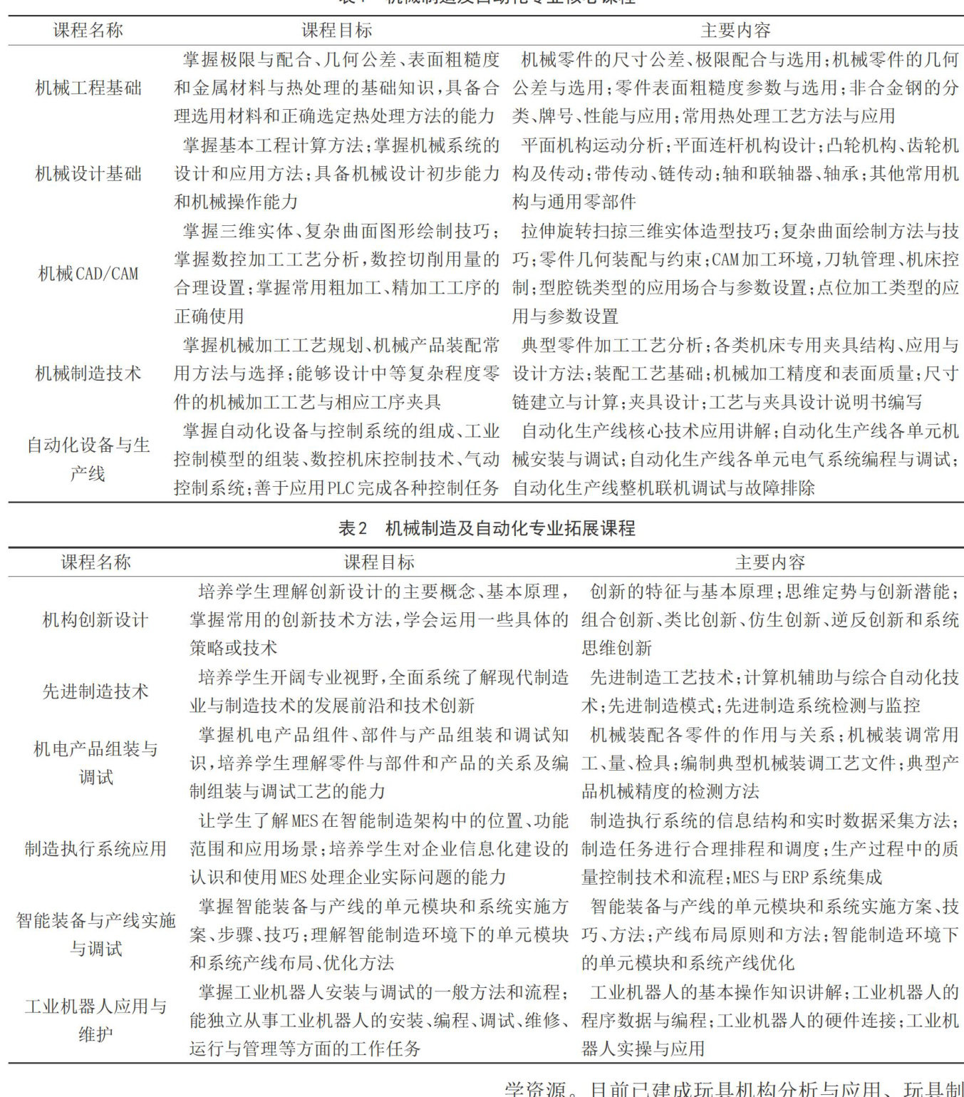
摘要:数字赋能是高职院校优化资源配置和形成办学特色的重要举措。以广州职业技术大学为例,从体制机制、人才培养、课程体系、师资队伍、实训条件、科技创新等方面探讨机械制造及自动化专业的发展策略,以期为职业院校装备制造类专业数字化升级改造提供参考和借鉴。
摘要:数智技术作为信息技术发展的崭新篇章,在教育领域中的应用日益深入。在小学数学的问题解决教学中,数智技术凭借其强大的数据处理能力、个性化的学习支持和丰富多样的教学资源,以大语言模型、智慧教育应用、网络新媒体等形态融入教师的教学和学生的学习生活,为传统教学模式变革提供了崭新的技术支持。深入探讨在小学数学教学中运用数智技术促进问题解决教学的实施路径,从而有效提升学生的学习力、理解力和思维力。将理论研究和应用实践相结合,探索可行性实施策略,为小学数学教育提供一条科学、合理的数智化教学路径,以期为提升教育质量,培养拔尖创新型人才提供借鉴。
摘要:随着中考改革的进一步深入,中考数学的题型和考查角度更加多样,如何有效复习和高效解题成为广大教师和学生非常关注的问题。目前,数学课堂复习形式大多为难点和易错点专题复习、按知识类型复习或逐单元复习等,但是学生对不同知识点的遗忘时间呈现差异性,因此选取概率、代数两个专题进行研究,以河北省中考数学试题为例,结合艾宾浩斯遗忘曲线,将学生的遗忘特点与复习策略相结合,从复习计划、复习时应注意的内容、解题关键和思路等,提出数学复习策略和原则,以帮助学生构建完整的数学知识体系,增强中考复习的针对性,从而提高复习效率。
摘要:在通用技术学科实践中,常见的实践问题可归纳为学生缺失技术实践动力不想实践、缺乏技术实践勇气不敢实践、缺少技术实践能力不会实践、缺失技术实践环境不能实践四类情况。为解决这些问题,学生在通用技术学科实践中要培植实践自信,对自身完成实践任务的能力和实践结果的成功具备强烈的信心与信念,在学科实践活动中想做、敢做、会做、能做。学生在通用技术学科实践中,可以通过树立正确目标的认识、设计真实适切的任务、保障支架支持的活动、提升解决问题的能力、提供成功经验的借鉴、开展过程增值的评价等策略培植实践自信,生成实践动力和愿望,从而具备实践勇气和韧性,掌握充分的实践能力,把握成熟的实践环境,进而获得成功的实践成果,积累成功的实践经验,发展学科核心素养。
摘要:在培智学校信息技术课程教学中,教师应以课标为根,把握育人导向,确定单元主题,开发课程资源;以学生为本,设计教学活动,实施单元主题教学,实现培智学校信息技术课程的有效教学。
摘要:“教一学一评”一体化理念下,作业评价是落实学生核心素养的重要一环。结合作业设计的现状,提出设计作业时要关注整体、以生为本,注重发展能力、提升素养,并例析基于“教一学一评”一体化的初中英语单元整体作业设计路径,即明确单元教学目标、确定单元作业目标、分类编制单元作业、设计作业评价任务,以期实现“教一学一评”一体化理念在学科实践中的落地。
摘要:新质生产力以科技创新为核心,对中学化学教育提出新的要求。新质生产力对中学化学教育的影响主要体现在推动教育理念革新、赋能教学模式创新和拓展教育边界三个方面。探讨虚拟现实、人工智能、3D打印和大数据等技术在中学化学教学中的应用,并提出构建以创新能力培养为核心的课程体系、探索信息技术赋能的教学模式、打造以实践能力提升为导向的评价体系、建设以教师专业发展为核心的保障机制等发展策略。研究表明,新质生产力的发展为中学化学教育带来新的机遇和挑战,通过融合创新可以提升教学质量,培养学生的创新能力和实践能力。
摘要:近年来人工智能发展迅速,在高中信息技术课程中开展人工智能教学尤为重要,对于培养科技人才的作用越来越大。首先从学生认知和兴趣、思维和能力、跨学科学习、信息社会责任、数字素养几方面,探讨开展高中人工智能教学的意义和价值;其次立足信息技术四大核心素养分析目标定位,并根据课程标准梳理教学内容,构建课程体系;最后总结研究教学策略与方法创新,即包括采用项目式学习让学生亲历人工智能的设计与实现,利用开源平台和应用框架降低人工智能学习难度,以及通过情境模拟与角色扮演创新人工智能教学。
摘要:随着科学技术的不断发展,计算思维的重要性日益凸显。在分析计算思维和项目式学习内涵的基础上,探讨项目式学习的一般流程和计算思维的思维过程的映射关系,提出基于项目式学习法培养学生计算思维的教学思路,设计指向计算思维的项目式学习模式,并以“规划乘车路线”为典型案例,具象化展示该模式的应用路径。最后,对在实际教学中开展项目式学习培养计算思维提出相关策略,旨在为高中信息技术课程中培养学生的计算思维能力提供参考。
摘要:STEM教育理念注重跨学科整合、问题导向学习、实践性和情境性,强调对学生创新能力和问题解决能力的培养。这些能力的培养需要建立在科学的课程设计和教学模式上。计算思维是初中信息科技课程要培养的学生核心素养之一,而编程课程正是培养计算思维能力和素养的重要途径和有效方式。图形化编程工具Scratch能够通过模块化的程序语句实现程序功能,进而培养学生的计算思维。针对目前初中信息科技课程教学中存在的问题,根据STEM教育理念的特点设计开发基于ADDIE模型的图形化编程课程,探究基于项目式、问题解决的教学模式框架,以此培养学生的工程、技术、科学能力,增强学生学习信息科技课程的兴趣,培养学生的计算思维。
摘要:综合实践活动课程是从学生的真实生活和发展需要出发,通过探究、服务、制作、体验等方式培养学生综合素质的跨学科实践性课程。以综合实践活动课程为核心,依托“红色引领、科教育人”理念,以常态化的“学科+”跨学科主题实践为导向,构建“三阶段·七课型”科教实施教学模式,形成助力学生成长、教师成长、学校发展“三位一体”的创新实践体系。
摘要:作为高中信息技术课程的重要组成部分,实验教学扮演着至关重要的角色。实验教学可以让学生加深对所学知识的理解和运用,提高他们在学习和生活中应用信息技术的能力。基于高中信息技术实验教学的实际现状,依据课程标准中实验教学应遵循的原则分析探究实验教学的类型,对实验效果进行有效评价,以便创新实验教学、提高教学质量。
摘要:小学科学“第二课堂”是丰富学生学习体验、提升学生核心素养的有效途径。但目前“第二课堂”面临课程资源匮乏、形式单一等诸多问题。结合多年实践教学经验,从校内资源的整合与优化、校外资源的拓展与利用、数字资源的建设与应用三个维度,提出小学科学“第二课堂”资源的开发与利用策略,为小学科学“第二课堂”教学研究提供参考。
摘要:校企合作是当前职业教育发展和改革的趋势,也是促进职业教育与经济社会发展需求相适应的重要途径。以学院联合相关企业共同建立的数字化汽车美装养护团队为案例,阐述合作项目对校企双方的意义,归纳分析校企合作项目学生参与度较低的原因。针对问题提出多种解决方案,从而成功地提升了学生的学习积极性,并组建了一支符合规模需求的项目团队,有效促进了学院与企业的良性互动和互利共赢。
摘要:红色文化以其独特的历史与精神内涵为爱国主义教育、革命传统教育和国情教育提供了丰富资源。在“大思政”观的指导下,红色研学实践课程成为新时代中小学思想政治教育的重要载体。以大思政观为理论基础,探讨中小学红色研学实践课程的内涵与构建路径,从课程目标、内容、组织管理和评价四个核心要素出发,提出红色研学实践课程建设应该与校内思政课程自标衔接,整合政治、道德、法治与文化教育要素,依托区域红色资源,设计多样化的活动形式,注重实践性与教育性。并,分析其借助地方红色资源建设红色研学实践课程的实现途径。
2025年8月30日,中国教育装备行业协会联合18家社会爱心企业在京举行第二期尊师惠师公益行动签约仪式,签署合作框架协议。 教育部官网、央视新闻联播、新华网、光明网、中国日报网、《中国青年报》、《中国教师报》、中国教育电视台等官方媒体对此次活动进行了报道。 教师是立教之本、兴教之源,肩负着为党育人、为国育才的崇高使命。长期以来,广大教师扎根教育一线,默默耕耘、无私奉献,为我国教育事业发展作出了